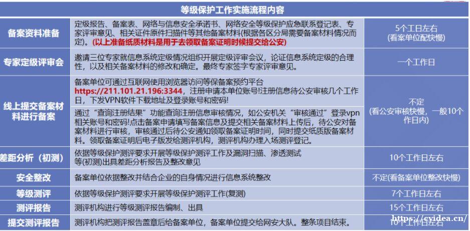
1.定级备案约7个工作日
2.项目备案约7个工作日
3.差距测评约10个工作日
4.等保复评约7个工作日
5.出具报告约3个工作日
(具体时间还要看需要测评的系统数量)
整改加固需要客户配合,时长要看客户整改进度
等保测评和复测工作均需要授权测评机构上门调研,并进行实地测试
建议收到上级、监管单位通知需要做等保测评时尽快开始,等保测评需要一定周期,尽早做、更安心。
等保二级2年测评一次;等保三级1年测评一次。
联系我时,请说是在创业点子看到的,谢谢!








已通过身份证认证
未上传营业执照认证